“全国疫情风险等级地区名单” 全国疫情风险等级地区名单公布?

admin 1 2026-03-17 18:16:13

最新全国风险地区名单查询入口(实时更新)

全国风险等级查询入口国务院微信小程序用户可通过微信搜索“国务院客户端”小程序,进入后点击“疫情风险查询 ”功能 ,即可查看全国中高风险地区实时名单。该平台数据由国家卫生健康委员会提供 ,更新及时且权威 。

“全国疫情风险等级地区名单” 全国疫情风险等级地区名单公布?

最新全国风险地区名单可通过本地宝——全国疫情中高风险地区名单查询器实时查询 。查询平台:本地宝——全国疫情中高风险地区名单查询器查询入口:点击进入(实时更新)本地宝的全国疫情风险等级名单查询系统由小编们实时维护,风险地区有调整时会第一时间更新专题,确保用户获取的信息准确且及时。

查询方式:点击进入上海本地宝的风险专题页面 ,可获取全面的风险地区数据。附加功能:关注微信公众号“上海本地宝”,在对话框搜索【风险】,即可便捷获取实时更新的全国疫情风险等级和中高风险地区名单 。注意:以上数据仅限于中国大陆地区 ,不包括港澳台。

好消息:首都北京降低疫情防控应急响应级别,2个地区已脱离中/高风险!

北京全区域低风险,应急响应级别下调此前,北京市朝阳区因确诊一例境外输入性病例引发的聚集性疫情 ,被列为全国唯一的“高风险地区”。截至2020年4月30日0时,朝阳区已转为低风险区,北京全域均为低风险等级 。4月30日零时起 ,北京市疫情防控应急响应级别由一级降为二级。

疫情防控“新十条”的发布意味着外出务工人员返乡过年政策进一步优化,跨地区流动限制减少,“有钱没钱回家过年 ”的愿望得以更好实现 ,但返乡仍需做好个人防护并关注特殊群体健康风险。

北京市宣布将突发公共卫生事件应急响应级别下调至三级 ,并解除湖北(含武汉)人员进京限制后,立即引发了湖北至北京交通搜索量的显著增长 。其中,武汉-北京机票搜索量在消息发布后的半小时内 ,较昨日同一时段增长了9倍,火车票搜索量也增长了2倍。

公布中高风险地区前14天内已经抵达的人员,进行2次核酸检测(间隔24小时)。

不去中高风险地区和报告确诊病例地区_北京市中高风险地区人员、“北京健康宝”弹窗人员继续严控出京 。_其他人员出京不受限制 ,但不得前往7天内有1例及以上感染者所在县_2022年9月10日至10月底期间,旅客须持48小时内核酸检测阴性证明乘坐飞机 、高铁 、列车、跨省长途客运汽车、跨省客运船舶等交通工具。

2022全国中高风险地区一览表最新(实时更新)

〖壹〗 、截至近来,国内共有2个高风险地区 ,76个中风险地区,主要分布在陕西省、河南省、浙江省等地,以下为详细信息(数据不包括港澳台地区):高风险地区:具体地区名单会随疫情形势动态调整 ,可通过权威渠道实时查询。高风险地区通常意味着当地疫情较为严重,传播风险高,会采取更为严格的防控措施 ,如封控管理 、全员核酸检测等 。

〖贰〗、年全国中高风险地区查询可通过以下两种主要方式实现:查询方式一:国务院客户端小程序——疫情风险等级查询入口获取:通过微信搜索“国务院客户端”小程序 ,进入后即可找到“疫情风险等级查询 ”功能入口 。

“全国疫情风险等级地区名单” 全国疫情风险等级地区名单公布?

〖叁〗、截至2022年1月11日18时,安阳市最新风险等级名单如下:高风险地区(2个)汤阴县育才中学作为教育机构,因出现聚集性疫情传播 ,被划定为高风险区域,需严格落实封闭管理措施。汤阴县古贤镇大朱庄村该村因确诊病例集中且存在社区传播风险,被列为高风险地区 ,实施全员居家隔离及全面消杀。

〖肆〗 、实时查询入口电脑端 国务院官方网站:通过国家卫生健康委员会或国务院客户端官方网站查询全国风险地区列表,数据权威且更新及时 。微信端 “国务院客户端 ”小程序:打开微信,搜索“国务院客户端”小程序;进入后点击“疫情风险查询”功能 ,支持按省份、城市或区县筛选,并可查看具体风险等级及防控政策。

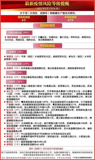
〖伍〗、全国中高风险地区名单持续更新如下:截至2022年6月21日,全国有高风险地区11个 ,中风险地区38个如下。

〖陆〗 、截至相关通告发布时,2022年安阳市中高风险地区汇总如下:高风险地区有2个 1月10日,汤阴县育才学校被划定为高风险地区 。1月10日 ,汤阴县古贤镇大朱庄村被划定为高风险地区。中风险地区有3个 1月10日 ,内黄县六村乡袁六村被划定为中风险地区。

微信中怎么查询全国疫情风险地区有哪些

打开微信搜索功能打开手机中的微信app,点击顶部“搜索 ”选项 。进入粤省事小程序在搜索页面输入“粤省事 ”,点击搜索结果中的“粤省事”小程序。进入疫情区域页面在粤省事首页点击“疫情区域”选项 ,进入风险地区查询页面。查看风险地区名单页面会直接显示全国高风险和中风险地区列表,用户可滑动查看完整信息 。

选取“防疫查询 ”功能:在“城市服务”页面中,通过搜索或浏览找到“防疫查询”选项并点击。此功能专门提供疫情防控相关信息的查询服务。点击“全国中高风险疫情地区 ”:在“防疫查询”页面中 ,找到“全国中高风险疫情地区”选项并点击 。系统将自动加载并显示最新数据 。

步骤1:进入搜索页面在手机中打开微信APP,点击顶部搜索框进入搜索页面。步骤2:进入粤省事小程序在搜索框输入“粤省事 ”,点击搜索结果中的粤省事小程序进入。步骤3:进入疫情区域查询页面在粤省事首页找到“疫情区域”选项并点击 ,进入相关功能页面 。

全国风险等级查询入口国务院微信小程序用户可通过微信搜索“国务院客户端”小程序,进入后点击“疫情风险查询 ”功能,即可查看全国中高风险地区实时名单。该平台数据由国家卫生健康委员会提供 ,更新及时且权威。

在手机上查看全国中高风险疫情地区,可通过微信《扫码抗疫情》小程序实现,具体步骤如下:步骤一:进入《扫码抗疫情》小程序打开微信 ,点击顶部“搜索小程序”栏 ,输入“扫码抗疫情”,在搜索结果中选取并进入该小程序 。

在微信中查询全国疫情风险地区,可按以下步骤操作:准备工具:确保手机已安装微信(版本0.21及以上) ,并处于联网状态。打开微信并进入搜索页面:打开手机中的微信APP,点击右上角搜索图标。输入关键词并搜索:在搜索页面输入“疫情风险区 ”,点击搜索 。

上一篇:西安市最新疫情状况.西安市疫情最新报道
下一篇:【西安快递什么时候恢复/西安快递什么时候恢复正常】
相关文章

 发表评论

暂时没有评论,来抢沙发吧~