北京新增确诊病例︰(北京新增确诊病例轨迹公布)

admin 1 2026-03-18 18:20:14

北京16日新增本土确诊4例

〖壹〗、月16日0时至24时,北京新增4例本土确诊病例 ,无新增疑似病例和无症状感染者;新增8例境外输入确诊病例和1例无症状感染者 ,无新增疑似病例,治愈出院5例 。 以下是具体情况:本土确诊病例详情 确诊病例2:现住东城区和平里街道民旺园11号楼 。

〖贰〗 、月15日0时至15时,北京在进返京人员中新发现4例本土新冠肺炎病毒感染者 ,具体信息如下:区域分布:昌平区2例 、朝阳区和丰台区各1例。病情分型:轻型2例、无症状感染者2例。发现方式:隔离观察人员3例,社会面筛查人员1例(在昌平区) 。

〖叁〗、月19日0时至24时,北京新增4例本土确诊病例(含1例8月15日诊断的无症状感染者转确诊病例)和1例无症状感染者 ,具体情况如下:本土确诊病例确诊病例1:现住大兴区上林苑小区,为隔离观察人员,8月19日诊断为确诊病例。确诊病例2:现住顺义区鲁能七号院溪园 ,为隔离观察人员,8月19日诊断为确诊病例。

〖肆〗 、月9日16时至11日16时北京新增4例本土确诊病例,具体详情如下:感染者122关联人员:为感染者115的同事 ,现住址及工作地点均与感染者115相同 。隔离情况:4月8日作为感染者115的密切接触者进行集中隔离。症状及检测:4月9日出现发热、头痛等症状,报告核酸检测结果为阳性。

北京新增确诊病例︰(北京新增确诊病例轨迹公布)

〖伍〗、月16日0时至24时,北京新增43例本土确诊病例(含1例5月13日 、7例5月15日诊断的无症状感染者转确诊病例)和9例无症状感染者 ,无新增疑似病例;无新增境外输入确诊病例、疑似病例和无症状感染者 ,治愈出院57例 。同时,丰台区发布部分区域临时管控措施通告。

〖陆〗、病例情况:10月22日0时 - 12时,北京新增4例京外关联本地确诊病例 ,均居住在北七家镇宏福苑小区,有内蒙古自治区额济纳旗旅行史。4例病例于10月12日一同自驾车出游,10月16日返京 。

北京15日新增27例新冠肺炎确诊病例

月15日0时至24时 ,北京新增本地确诊病例27例,无新增境外输入病例。具体信息如下:新增本地病例情况病例分布区域:新增27例本地确诊病例中,东城区1例 、丰台区22例、门头沟区2例、房山区1例 、大兴区1例。其他相关数据:同时新增疑似病例2例、无症状感染者3例 。

月16日晚 ,北京市举行新型冠状病毒肺炎疫情防控工作第121场新闻发布会 。会上宣布:即时起,北京市突发公共卫生事件应急响应级别由三级调至二级,并相应调整防控策略。

全国31个省(自治区、直辖市)和新疆生产建设兵团报告新增确诊病例40例。其中 ,境外输入病例8例,分别来自上海(3例) 、广东(3例) 、内蒙古(1例)和辽宁(1例) 。本土病例32例,主要集中在北京(27例)、河北(4例)和四川(1例)。死亡病例:无新增死亡病例。累计死亡病例为4634例 。

月18日0时至24时 ,北京新增报告本地确诊病例25例、疑似病例2例 、无症状感染者2例。自11日以来 ,北京已累计报告新冠肺炎确诊病例183例,分别为:17日(21例)、16日(31例)、15日(27例) 、14日(36例)、13日(36例)、12日(6例)及11日(1例)。

北京新增1例本土确诊现住海淀区(附住址详情)

〖壹〗 、月7日北京新增1例本土确诊病例现住海淀区双榆树西里 。具体情况如下:病例情况:该本土确诊病例现住海淀区双榆树西里。3月6日出现发热等症状,3月7日自行前往医院发热门诊就诊 ,当日核酸检测结果为阳性,已转至定点医院。综合流行病史、临床表现、实验室检测和影像学检查等结果,当日诊断为确诊病例 ,临床分型为轻型 。

〖贰〗 、月18日0时至24时,北京新增1例本土确诊病例,具体情况如下:病例居住地及关联信息:现住海淀区马连洼街道永丰路百旺茉莉园一期 ,为1月15日通报确诊病例的单位同楼层同事。发现过程及时间线:1月15日作为高风险人群居家隔离。1月17日出现发热症状,核酸检测结果为阳性 。

〖叁〗、月14日北京海淀新增1例本土确诊病例,为定慧里小学东校区学生 ,其母亲京外核酸阳性 。以下是病例详情、轨迹及疫情处置措施:病例基本情况身份:海淀区定慧里小学东校区学生,居住在海淀区八里庄街道定慧西里14号楼。家庭情况:其母亲于3月14日在京外核酸检测结果为阳性。当前状态:已转入定点医院治疗 。

北京新增确诊病例︰(北京新增确诊病例轨迹公布)

北京11日新增4例本土确诊

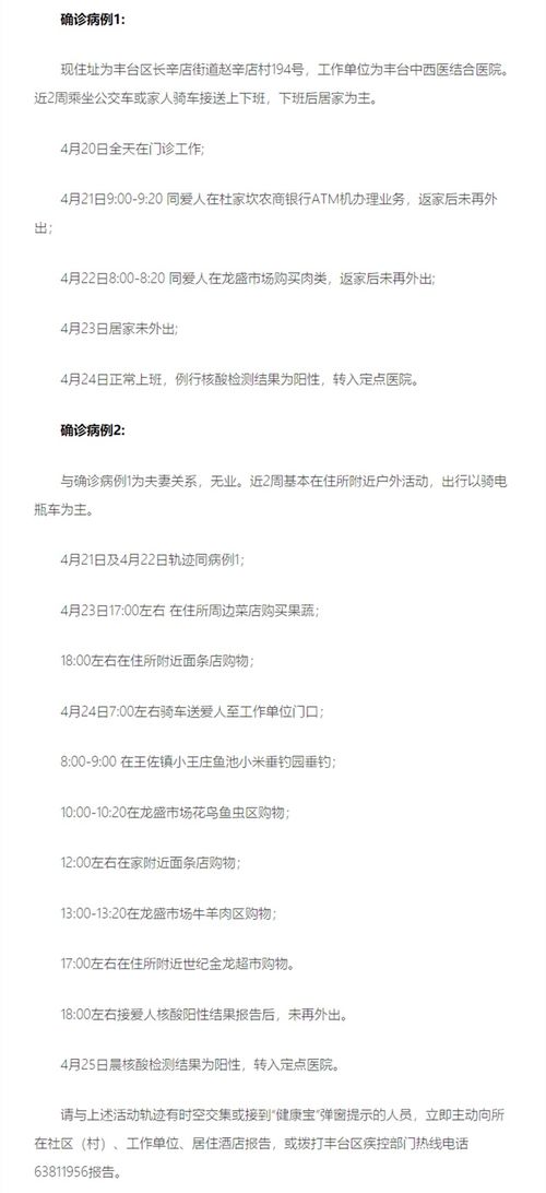
〖壹〗 、月11日0时至24时,北京市新增4例本土确诊病例 ,无新增疑似病例 、无症状感染者及境外输入病例 ,治愈出院1例。 具体信息如下:病例3居住地:丰台区东铁匠营街道东木樨园14号楼。关联情况:4月4日作为确诊病例的同楼层密切接触者进行集中隔离 。

〖贰〗、月9日16时至11日16时北京新增4例本土确诊病例,具体详情如下:感染者122关联人员:为感染者115的同事,现住址及工作地点均与感染者115相同。隔离情况:4月8日作为感染者115的密切接触者进行集中隔离。症状及检测:4月9日出现发热、头痛等症状 ,报告核酸检测结果为阳性 。

〖叁〗 、月11日0—24时,国家卫健委通报新增本土确诊病例1251例,新增本土无症状感染者23295例。

〖肆〗、确诊病例4住址:昌平区天通苑北街道天通苑北二区 ,为确诊病例2的女儿,确诊病例3的孙女。活动轨迹及感染关系:11月1日作为确诊病例1的密切接触者进行核酸检测,结果为阳性 。

〖伍〗、月15日0时至15时 ,北京在进返京人员中新发现4例本土新冠肺炎病毒感染者,具体信息如下:区域分布:昌平区2例 、朝阳区和丰台区各1例。病情分型:轻型2例、无症状感染者2例。发现方式:隔离观察人员3例,社会面筛查人员1例(在昌平区) 。

北京新增4例本土确诊

〖壹〗、月16日0时至24时 ,北京新增4例本土确诊病例,无新增疑似病例和无症状感染者;新增8例境外输入确诊病例和1例无症状感染者,无新增疑似病例 ,治愈出院5例 。 以下是具体情况:本土确诊病例详情 确诊病例2:现住东城区和平里街道民旺园11号楼。

〖贰〗 、月21日0时至24时 ,北京新增4例本土确诊病例和2例无症状感染者,具体情况如下:本土确诊病例 确诊病例1:现住昌平区马坊村,6月21日诊断为确诊病例。确诊病例2:现住昌平区双兴苑小区 ,6月21日诊断为确诊病例 。确诊病例3:现住昌平区御汤山熙园,6月21日诊断为确诊病例。

〖叁〗、月19日0时至24时,北京新增4例本土确诊病例(含1例8月15日诊断的无症状感染者转确诊病例)和1例无症状感染者 ,具体情况如下:本土确诊病例确诊病例1:现住大兴区上林苑小区,为隔离观察人员,8月19日诊断为确诊病例。确诊病例2:现住顺义区鲁能七号院溪园 ,为隔离观察人员,8月19日诊断为确诊病例 。

〖肆〗、月6日0时至24时,北京新增4例本土确诊病例(含1例4月4日诊断的无症状感染者转确诊病例) ,无新增疑似病例和无症状感染者;新增1例境外输入确诊病例,无新增疑似病例和无症状感染者,治愈出院7例。本土确诊病例情况确诊病例1 居住地:现住朝阳区酒仙桥街道二街坊平房区。

〖伍〗 、月15日0时至15时 ,北京在进返京人员中新发现4例本土新冠肺炎病毒感染者 ,具体信息如下:区域分布:昌平区2例、朝阳区和丰台区各1例 。病情分型:轻型2例、无症状感染者2例。发现方式:隔离观察人员3例,社会面筛查人员1例(在昌平区)。

上一篇:疫情期间北京新发地︰(北京新发地市场疫情商户损失)
下一篇:北京新增2个中风险地区.北京新增两地为中风险
相关文章

 发表评论

暂时没有评论,来抢沙发吧~