“疫情风险等级地区名单” 疫情风险等级地区名单查询?
1
2026-03-27
重点疫区指累计确诊病例数超过100例的城市或地区 ,在疫情全球爆发背景下,也包含境外疫情严重、输入风险高的国家或地区 。具体说明如下:国内重点疫区判定标准及实例 判定标准:以累计确诊病例数为核心指标,通常将累计确诊超过100例的城市或地区划定为重点疫区。
重点疫区指累计确诊病例数超过100例的城市或地区 ,在疫情全球爆发背景下,也包含境外疫情严重 、输入风险高的国家或地区。具体说明如下:国内重点疫区判定标准及示例判定标准:以累计确诊病例数作为核心指标,当某一城市累计确诊病例数超过100例时 ,该城市即被认定为重点疫区 。

重点疫区的定义与划分:重点疫区指的是新型冠状病毒疫情较为严重的地区,通常以某一省份为主要疫源地。具体的划分是基于疫情的感染人数、传播范围、医疗资源等多方面的因素综合考量得出的。 湖北省作为重点疫区:作为疫情的发源地,湖北省尤其是武汉市在疫情期间面临着极大的挑战 。
广州规定的重点疫区:重点疫区是指湖北全省。鉴于温州近期疫情基本控制,从即日起 ,不再将温州来粤人员列入疫情高发地名单。现在,中国境外的重点疫区是意大利 、韩国和日本,所以们对于从这些国家进入和境内的要严格把控。
涉疫区是指受到新冠病毒疫情影响的地区 。具体来说 ,涉疫区主要包括以下几个范围:有病毒感染者居住、工作或曾经经过的地方:这些地方可能存在病毒传播的风险,因此被视为涉疫区。新冠病毒疫情较为严重的地区:这些地区通常会出现大量病例,并且可能需要进行封锁管理 ,以防止疫情的扩散。
最新全国风险地区名单可通过本地宝——全国疫情中高风险地区名单查询器实时查询 。查询平台:本地宝——全国疫情中高风险地区名单查询器查询入口:点击进入(实时更新)本地宝的全国疫情风险等级名单查询系统由小编们实时维护,风险地区有调整时会第一时间更新专题,确保用户获取的信息准确且及时。
查询方式:点击进入上海本地宝的风险专题页面 ,可获取全面的风险地区数据。附加功能:关注微信公众号“上海本地宝”,在对话框搜索【风险】,即可便捷获取实时更新的全国疫情风险等级和中高风险地区名单 。注意:以上数据仅限于中国大陆地区 ,不包括港澳台。
搜索“国务院客户端 ”在小程序页面右上角点击放大镜图标,输入“国务院客户端”并搜索,选取官方小程序进入。进入“疫情风险查询”功能在国务院客户端首页找到“疫情风险查询 ”入口,点击进入查询页面 。
1、截至2021年11月3日 ,郑州市风险等级名单为0个高风险地区 、1个中风险地区(荥阳市贾峪镇滨湖社区)。具体调整情况如下:高风险地区:无。自2021年8月28日12时起,郑州市中高风险地区全部清零,此后未再划定高风险区域 。中风险地区:荥阳市贾峪镇滨湖社区根据2021年11月3日更新信息 ,该区域被调整为中风险地区,为当时郑州市唯一的中风险区域。
2、截至相关更新时间,2021年荥阳市中高风险地区名单如下:高风险地区:0个中风险地区:1个荥阳市贾峪镇滨湖社区 相关背景与防控措施:疫情发现与病例情况 2021年11月2日晚 ,郑州市初筛发现3例核酸阳性人员,经复核检测,截至11月3日9时 ,确诊1例病例、2例无症状感染者。
3、截至最新信息,2021年河南郑州疫情风险等级情况如下(持续更新中):高风险地区:暂无。中风险地区:共2个,具体为荥阳市贾峪镇滨湖社区 、金水区未来路办事处银基王朝四期 。疫情数据补充说明(截至11月3日24时):新增病例情况:新增本土确诊病例3例 ,其中郑州2例,周口1例。

1、北京房山区风险等级情况如下:高风险地区:2个房山区窦店镇于庄村 房山区窦店镇燕都世界名园社区 中风险地区:2个房山区窦店镇田家园村 房山区窦店镇小高舍村 低风险地区:除上述中高风险地区外,房山区全市其它地区均为低风险地区。温馨提示:微信搜索公众号北京本地宝,关注后在对话框回复【风险】可获取北京/全国疫情风险等级查询入口、全国中高风险地区最新名单(实时更新) 。
2 、调整结果:自5月28日起 ,房山区窦店镇窦店产业园风险等级由中风险地区降为低风险地区。全市风险地区情况:截至调整后,北京市共有高风险地区7个,中风险地区16个。

3、此外 ,北京市其他区域风险等级情况如下:高风险地区:共5个,其中朝阳区3个(高碑店乡方家园社区、潘家园街道松榆里社区 、十八里店乡周家庄中路19号院),房山区2个(如上所述) 。中风险地区:共16个 ,其中朝阳区14个(如八里庄街道红庙北里社区、双井街道黄木厂社区等),房山区2个(如上所述)。
4、北京房山区部分区域属于高风险地区。截至4月27日17时,房山区共有2个高风险地区 ,具体名单如下:窦店镇于庄村:原为中风险地区,后调整为高风险 。窦店镇燕都世界名园社区:新划定的高风险地区。同时,房山区还有2个中风险地区:窦店镇小高舍村:新划定的中风险地区。
广州越秀区近来各地均为疫情低风险地区 。以下是详细说明:当前风险等级:根据公开信息 ,广州越秀区全域被划定为低风险地区,未被列入中风险或高风险区域。这一结论基于官方发布的最新疫情风险等级划分标准,综合了区域内确诊病例 、无症状感染者数量及疫情传播风险等因素。
低风险区域范围近来广州市除白云区、越秀区为中风险区域外,其余区域均为低风险区域 ,覆盖大部分城区及周边地区。快递、外卖配送规则 低风险区域:推行“无接触投送”基础上,允许快递员 、外卖员直接将物品送至公司或家庭门口,减少中转环节 。
广州越秀区不是中风险地区 ,广州越秀区各地均为疫情低风险地区。请广大居民朋友进一步提高防范意识,不造谣、不信谣、不传谣,持续做好个人日常防护 ,科学佩戴口罩,勤洗手,常通风 ,保持社交距离,配合落实相关防疫措施。
越秀共有低风险地区1处,中风险地区1处 ,中风险区:越秀区登峰街北至麓景西路、东至麓景东路 、南至恒安路、西至下塘西路和童心路区域(麓景路2号和宝汉直街2号除外)低风险区:越秀区登峰(除中风险区外)越秀区因境内有越秀山而得名 。
今天起,广州越秀、海珠等多区中小学校园内学生和授课老师可不戴口罩,但需随身备用口罩,校园其他工作人员仍需严格佩戴口罩。
广州市卫健委表示:根据国家分区分级 、精准防控的要求 ,广州市及时动态调整防控措施,越秀区、白云区防控风险调整为中风险,对高风险人群集聚的重点区域、场所加强管理 ,提高防控措施级别,对人员加强健康监测 、管理。近来,全市累计对32182名入境人员(含6321名外籍入境人员)进行集中隔离或居家隔离 。
截至近来 ,国内共有2个高风险地区,76个中风险地区,主要分布在陕西省、河南省、浙江省等地 ,以下为详细信息(数据不包括港澳台地区):高风险地区:具体地区名单会随疫情形势动态调整,可通过权威渠道实时查询。高风险地区通常意味着当地疫情较为严重,传播风险高 ,会采取更为严格的防控措施,如封控管理 、全员核酸检测等。
年全国中高风险地区查询可通过以下两种主要方式实现:查询方式一:国务院客户端小程序——疫情风险等级查询入口获取:通过微信搜索“国务院客户端”小程序,进入后即可找到“疫情风险等级查询 ”功能入口 。
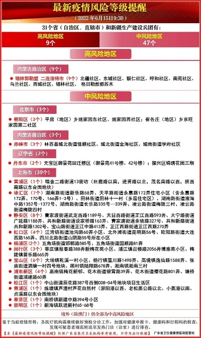
全国中高风险地区名单持续更新如下:截至2022年6月21日,全国有高风险地区11个 ,中风险地区38个如下。
截至相关通告发布时,2022年安阳市中高风险地区汇总如下:高风险地区有2个 1月10日,汤阴县育才学校被划定为高风险地区。1月10日 ,汤阴县古贤镇大朱庄村被划定为高风险地区 。中风险地区有3个 1月10日,内黄县六村乡袁六村被划定为中风险地区。
发表评论
暂时没有评论,来抢沙发吧~