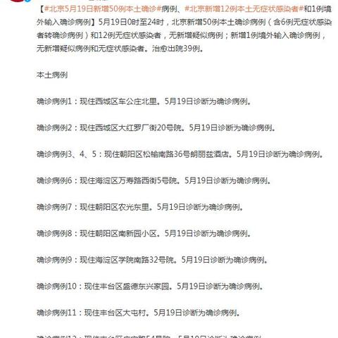
“北京新增6例本土病例” 北京新增6例本地确诊?

admin 3 2026-03-21 18:24:10

北京8日新增本土“6+2 ”

月8日0时至24时,北京新增6例本土确诊病例和2例无症状感染者 ,无新增疑似病例 。 具体信息如下:本土确诊病例 确诊病例1:现住西城区新华里10号院 ,为社会面筛查人员,10月8日诊断为确诊病例 。确诊病例2:现住丰台区丽枫酒店北京西站北广场店,为社会面筛查人员 ,10月8日诊断为确诊病例。

确诊病例1住址:现住丰台区太平桥街道菜户营甲88号鹏润家园文苑B座。

月8日0—24时,31个省(自治区 、直辖市)和新疆生产建设兵团报告新增本土确诊病例1334例,新增本土无症状感染者23737例 。

“北京新增6例本土病例” 北京新增6例本地确诊?

月7日发布会后(5月7日15时至8日15时) ,北京新增本土新冠肺炎病毒感染者39例,均为管控人员。

月23日0时至24时,北京新增6例本土确诊病例(含1例由1月21日无症状感染者转确诊)和2例无症状感染者 ,无新增疑似病例;新增1例境外输入确诊病例和4例无症状感染者,无新增疑似病例;治愈出院3例。本土病例详情确诊病例1现住址:丰台区玉泉营街道玉泉营212号院,工作地点为西南郊冷库 。

北京29日新增本土确诊48例、无症状6例

月29日0时至24时 ,北京新增48例本土确诊病例(含2例4月27日、28日诊断的无症状感染者转确诊病例)和6例无症状感染者,无新增疑似病例;新增2例境外输入确诊病例,无新增疑似病例和无症状感染者。本土确诊病例情况如下:通州区:确诊病例1:现住通州区玉桥街道协辛庄 ,4月28日核酸检测阳性 ,临床分型为轻型。

近期,北京市卫生部门报告了4月29日新增本土病例48例和6例无症状感染者的消息 。此信息引发了社会对疫情形势的关注,同时也提请民众注意个人防护 ,确保健康安全。从5月5日起,乘坐交通工具的民众需遵循相关防疫规定,共同维护公共卫生秩序。

月11日0时至24时 ,北京新增68例本土确诊病例和48例无症状感染者,102例隔离观察人员 、12例社会面筛查人员,无新增疑似病例;新增2例境外输入确诊病例和12例无症状感染者 ,无新增疑似病例 。治愈出院31例,解除医学观察的无症状感染者6例。确诊病例3:现住东城区,为隔离观察人员 ,11月11日诊断为确诊病例。

“北京新增6例本土病例” 北京新增6例本地确诊?

月26日0时至24时,北京新增12例本土确诊病例和5例无症状感染者,具体情况如下:本土确诊病例确诊病例1 - 4 - 9 - 12:均为隔离观察人员 ,10月26日诊断为确诊病例 。

北京新增“6+1 ”,中国石油启动大厦应急预案

月10日23时至11日11时 ,北京新增6例本土新冠肺炎确诊病例和1例无症状感染者,中国石油启动石油大厦应急预案,排查重点人员并封控相关场所 。

北京公布感染者轨迹:涉13号线、银行等

月3日 ,7:00从霍营站乘地铁13号线到东直门站中石油大厦,未外出;17:00下班乘坐地铁13号线从东直门站到立水桥站,18:40从立水桥坐公交车到建材城东里。11月4日 ,7:00从霍营站乘地铁13号线到东直门站中石油大厦,未外出;17:40乘地铁13号线从东直门站到霍营站,乘私家车回家。

日早从霍营乘13号线到东直门中石油大厦 ,未外出;17时下班乘公交966路从香河园到曙光里,到太阳宫中油昆仑大厦17层办公室,后搭乘同事车回家 。3日7时从霍营乘13号线到东直门中石油大厦 ,未外出;17时下班乘坐13号线从东直门到立水桥地铁站,18:40从立水桥坐公交车到建材城东里,走路回家。

据消息可知 ,确诊者流动轨迹多 、广 ,涉及多家医院、商超、培训机构等。据报道,北京3月份疫情感染者多为学生 。3月14日至15日,北京新增本土新冠肺炎病毒感染者8例 ,其中确诊的病例7例 、无症状感染的1例;东城区3例、朝阳区2例、西城区 、海淀区、顺义区各1例。

月12日0时至15时,北京新增本土新冠肺炎病毒感染者33例,朝阳区自6月13日起将连续三天开展区域核酸筛查。新增本土感染者情况 总体数据:6月12日0时至15时 ,北京新增本土新冠肺炎病毒感染者33例(感染者2103至2135),均为隔离观察人员,已转至定点医院隔离治疗 ,相关风险点位及人员已管控落位 。

上一篇:“美国新冠肺炎确诊超237万” 美国新冠肺炎确诊超85万?
下一篇:北京中高风险地区〃北京高风险地区什么时候解除
相关文章

 发表评论

暂时没有评论,来抢沙发吧~