“广东发现1例新冠确诊病例” 广东发现1例新冠肺炎确诊病例?

admin 3 2026-03-22 12:00:11

11月13日佛山高明区在主动就诊人员中发现1例新冠肺炎确诊病例

佛山高明区在主动就诊人员中发现1例新冠肺炎确诊病例11月13日上午,高明区在主动就诊人员中发现1例新冠肺炎确诊病例。该人员于11月12日晚因发热前往发热门诊就诊 ,核酸检测阳性 。高明区立即启动应急响应,迅速开展应急处置。近来,该病例已闭环转运至定点医院隔离治疗 ,有关流调溯源 、隔离管控、核酸检测、医疗救治等工作正有序进行。

年11月13日佛山新增本土确诊病例1例+本土无症状感染者21例11月13日0—24时,全市新增本土确诊病例1例,新增本土无症状感染者21例;其中19例在隔离管控人员中发现 ,1例在闭环管理重点人员中发现,1例在跨区域协查人员中发现,1例在主动就诊人员中发现 。

年12月10日佛山市新冠肺炎疫情情况12月10日0-24时 ,全市新增本土确诊病例30例 ,新增本土无症状感染者67例,其中在集中隔离或居家隔离人员中发现91例,在跨区域协查人员中发现1例 ,在主动检测人员中发现2例,在主动就诊人员中发现3例。

年11月19日佛山市新冠肺炎疫情情况11月19日0—24时,全市新增本土确诊病例7例 ,新增本土无症状感染者48例,其中52例在隔离管控人员中发现,1例在跨区域协查人员中发现 ,1例在主动检测人员中发现,1例在主动就诊人员中发现。11月19日0—24时,新增境外输入无症状感染者1例 ,入境后即被纳入管理 。

“广东发现1例新冠确诊病例” 广东发现1例新冠肺炎确诊病例?

钟南山为何会说此次陆丰的疫情不会大规模的扩散?

钟南山就此次陆丰的疫情给出结论说不会大规模的扩散,主要还是因为当地政府对于疫情的排查及时 、迅速,在发现确诊患者之时 ,立即展开排查和筛选 ,近来已对相关地区进行了大规模的筛选。

钟南山说,近来广东省已筛查出10万余份样本,除5名无症状感染者外 ,未发现其他阳性样本,为疫情控制提供了初步保障。有时一次检查可能无法解释问题,但也有必要密切跟踪接触者 ,清理相关区域 。我认为疫情不会大规模蔓延 。

追溯结果表示,陆丰疫情病毒与香港流行毒株高度同源,同源百分率达到99%。

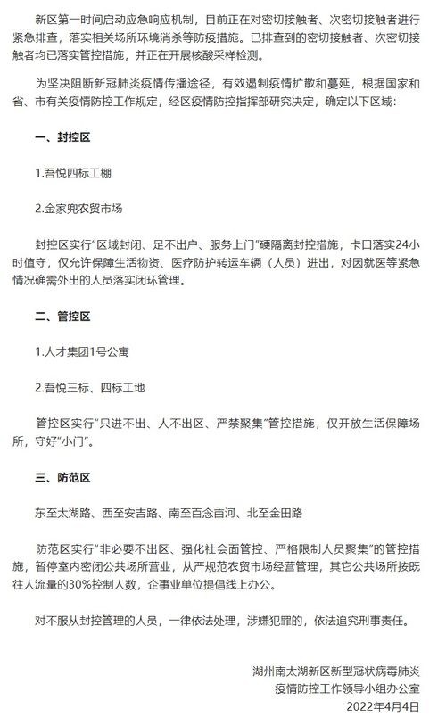
广东战“疫 ”:连打3场不一样的硬仗

〖壹〗、广东自5月21日以来打了广州“5·21”疫情、深圳“5·21”疫情以及深圳东莞“6·14 ”疫情三场不同的新冠肺炎疫情硬仗 ,这三场“战役”相互独立,具体信息如下:广州“5·21”疫情疫情概况:5月21日,广州荔湾区本土新增1例确诊病例 ,揭开广东省新一轮疫情序幕。这是新冠病毒Delta变异株引起的国内首起本土聚集性疫情 。

〖贰〗 、结论防止因疫致贫返贫是“战疫 ”与“战贫 ”双重目标下的硬仗,需以精准识别、快速响应、多方协同为核心,通过社会保障兜底 、就业与产业支持 、医疗保障等措施 ,将疫情影响降到最低。各级政府、社会力量与困难群体需形成合力 ,确保如期交出疫情防控与脱贫攻坚的合格答卷。

“广东发现1例新冠确诊病例” 广东发现1例新冠肺炎确诊病例?

〖叁〗、硬战和硬仗的区别主要就是前后两个词语指代的内容分为不同,也就是两者的意思以及应用范围都是不太一样的 。硬战主要可以指和平年代因为疫情或者其他自然灾害需要大家鼓起勇气集体去面对的就是硬战,比如在疫情防控里面就会有一句宣传语叫做打好疫情防控这场硬战 ,这就是硬战的使用范围和适用对象。

〖肆〗 、抗疫硬仗必须以实干作风为基石,唯有脚踏实地、科学精准方能赢得胜利。以下从作风建设的重要性、具体要求及实践成效三方面展开分析:作风实是抗疫胜利的根本保障实干决定抗疫成效:疫情形势越复杂,越需以“实 ”破局 。作风扎实则事半功倍 ,虚浮应付则事倍功半甚至导致局势恶化。

〖伍〗 、航天信息董事长马天晖在战“疫”专访中表示,疫情使线下业务面临挑战,企业通过转变思路、创新模式实现业务线上化转型 ,以应对困难并“打硬仗”。航天信息防疫抗疫工作部署防控机制建设:航天信息分公司、子公司遍布全国,员工超两万,管理难度大 。

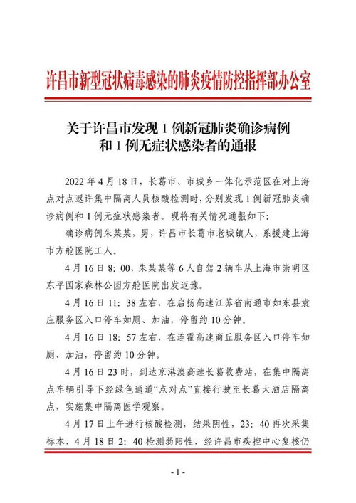
2月20日广东新增1例本土?无症状感染者(附详情)

〖壹〗 、年2月20日0 - 24时 ,广东全省新增本土确诊病例6例和新增本土无症状感染者1例,均为深圳报告。截至2月20日24时,全省累计报告新冠肺炎阳性感染者7739例(境外输入5630例) ,其中确诊病例4163例(境外输入2443例) ,无症状感染者3576例(境外输入3187例)。

〖贰〗、广州新增1例本土无症状感染者后,疫情风险等级无变化,仍均属于低风险地区 。具体分析如下:新增无症状感染者情况该感染者为42岁外国籍男性 ,系其10岁女儿(2月19日确诊)的陪护人员 。

〖叁〗、年2月3日广东新增1例本土无症状感染者为云浮报告的9岁男童,系深圳病例传播链关联病例,在管控人员筛查中发现。

〖肆〗 、年2月22日广州新增1例境外输入关联本土无症状感染者 ,具体情况如下:感染者基本信息:男性,42岁,外国籍。关联情况:其10岁女儿于2月16日从韩国乘坐KE865航班入境 ,2月19日女儿确诊为新冠肺炎确诊病例 。该男子作为女儿的陪护人,自2月17日起在集中隔离点照顾女儿。

上一篇:现在还能去北京吗.现在还能去北京吗新型病毒
下一篇:【元旦限号吗/元旦限号限行吗】
相关文章

 发表评论

暂时没有评论,来抢沙发吧~