上海新增3例,上海新增3列本土
6
2026-03-26
1 、新冠病毒能够长时间存活于空气当中,而如果这时候有人吸入了含有新冠病毒的空气 ,也会立马被感染上病毒 。所以平时尽量不要去人员密集的公共场所,因为这些地方的空气质量一般都非常差。如果身体其它部位接触了感染者所接触的物品或者食物,那么自己身体上也会携带病毒 ,如果没有及时消毒的话,很容易感染新冠病毒。
2、上海3例确诊病例导致20多家医院“闭环 ”主要因防疫排查需要,未出现院内感染 ,且密接者众多,部分密接者或陪同家属有就医经历,按规范要求医院执行“2+12”监测管理 。溯源结果显示,3例病例感染的是Delta变异株 ,感染来源聚焦于外省市暴露于境外输入病毒污染的环境。
3、上海新增3例本土确诊病例,均曾到过北京 、苏州,3人为朋友关系 ,有较长时间密切接触史和明确流行病学关联,近来疫情已得到有效管控。 以下是具体情况:病例1:女,34岁 ,常住福建厦门 。11月12日自厦门前往北京,15日自北京抵沪,临时居住于浦东新区锦绣路香梅花园。
4、病例2:女性 ,32岁,家庭住址为浦东新区海阳路1080弄。25日上午核酸检测阳性,复核后确诊为新冠肺炎轻型病例 ,已接种2剂新冠疫苗。病例3:女性,31岁,家庭住址为青浦区赵巷镇业文路189弄 。作为病例2的密切接触者,25日核酸筛查异常 ,复核后确诊为轻型病例,已接种2剂新冠疫苗。

5、上海市卫生健康委发布:11月28日,上海社会面新增3例本土确诊病例和3例本土无症状感染者。市 、区疫情防控应急处置机制立即响应 ,开展流行病学调查、相关人员排查、采样检测和防控管理,落实相关场所及环境终末消毒等防疫措施 。

1、上海通报3例死亡病例详情,均为高龄未接种疫苗 ,死因由基础病导致;瑞幸因饿了么后台费用配置问题致异常订单,已紧急取消并考虑补偿。上海疫情防控相关情况3例死亡病例详情4月17日新增死亡病例3例,均为高龄患者 ,同时合并急性冠脉综合征 、糖尿病、高血压、脑梗后遗症等严重基础疾病,且均未接种新冠肺炎病毒疫苗。
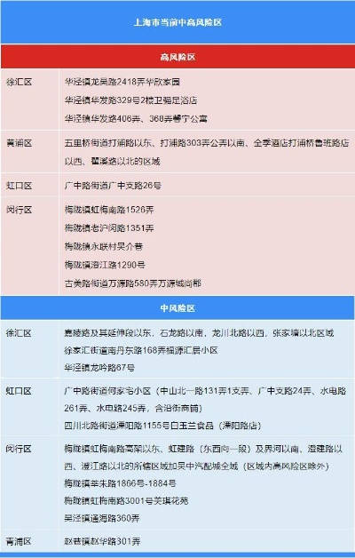
1 、上海闵行区级方舱医院已全部关闭,青浦区徐泾镇迮庵村(杨巷西区)被列为中风险地区 。闵行区级方舱医院关闭情况据上海市闵行区官方微信公众号消息 ,随着最后一批患者出院,闵行区慧馨方舱医院和莘天工业园方舱医院于近日关闭。至此,闵行区级方舱医院已全部关闭。

2、月1日下午北京市通报,4月30日15时至5月1日15时 ,北京市新增本土新冠肺炎病毒感染者55例,其中确诊病例51例、无症状感染者4例,并决定自5月1日起正式启用小汤山方舱医院 。新增本土感染者情况 数量与类型:4月30日15时至5月1日15时 ,新增本土感染者55例,包括确诊病例51例 、无症状感染者4例。
3、例如,根据疫情形势动态调整风险等级 ,对中高风险地区实施封闭管理,对低风险地区恢复生产生活秩序;整合传统防治经验与现代科技手段,如建设方舱医院、推广在线诊疗 、利用5G技术实现远程会诊等。此外 ,中国快速更新诊疗指南(六版更新仅用七周),并通过大数据追踪、健康码通行等技术创新提升防控效率 。
上海确诊的三人三地事件确实带火了居家隔离险,该险种因能提供隔离津贴等保障而受到广泛关注。以下是对居家隔离险的详细介绍:事件背景在25日上海新增3例新冠肺炎本土确诊病例后 ,上海市、区疫情防控应急处置机制立即启动,全面开展流行病学调查 、相关人员排查、采样检测和隔离管控等措施。
风险地区划定争议:复星联合“爱无忧”意外伤害险条款要求“被保险人所在地被国家确定为中高风险地区 ”才能理赔。然而上海市疫情期间采取三区管理方法,以封控区、管控区、防范区划分代替原有中高风险划分方式 。
隔离险在上海出现理赔争议,主要因区域划分 、证明材料要求及保险公司核赔逻辑导致 ,其存在有一定合理性但需规范引导。 众安拒赔的合理性分析赔付条件设定:众安爱无忧隔离津贴赔付条件为因密接或处于中高风险区而被强制集中隔离或居家隔离,是基于国家疫情防控政策中高风险、中风险、低风险的划分而定。
发表评论
暂时没有评论,来抢沙发吧~